沥青路面养护车
SYL5182TXB6
SYL5180TXB6双搅拌
SYL5181TXB6单搅拌1.5吨
SYL5182TXH6带加热墙
SYL5182TYH6加装机械臂
SYT06DY
SYT10DY
SYL5180TXB6三搅拌
SYL5180TXB6单搅拌
SYL5160TXB6
SYL5140TXB6
SYL5120TXB6
SYGF500牵引式
SYGF400自行式
SYGF-350牵引式
SYGF-20手推
SYGF-60手推式
SYGF-100手推式
SYGF200牵引式
SYGF-200手推式
智能清淤机器人
高速清扫车
扫雪滚
抛雪机
破冰机
铣刨机
压路机设备
切割机
防撞缓冲车
融雪撒布机
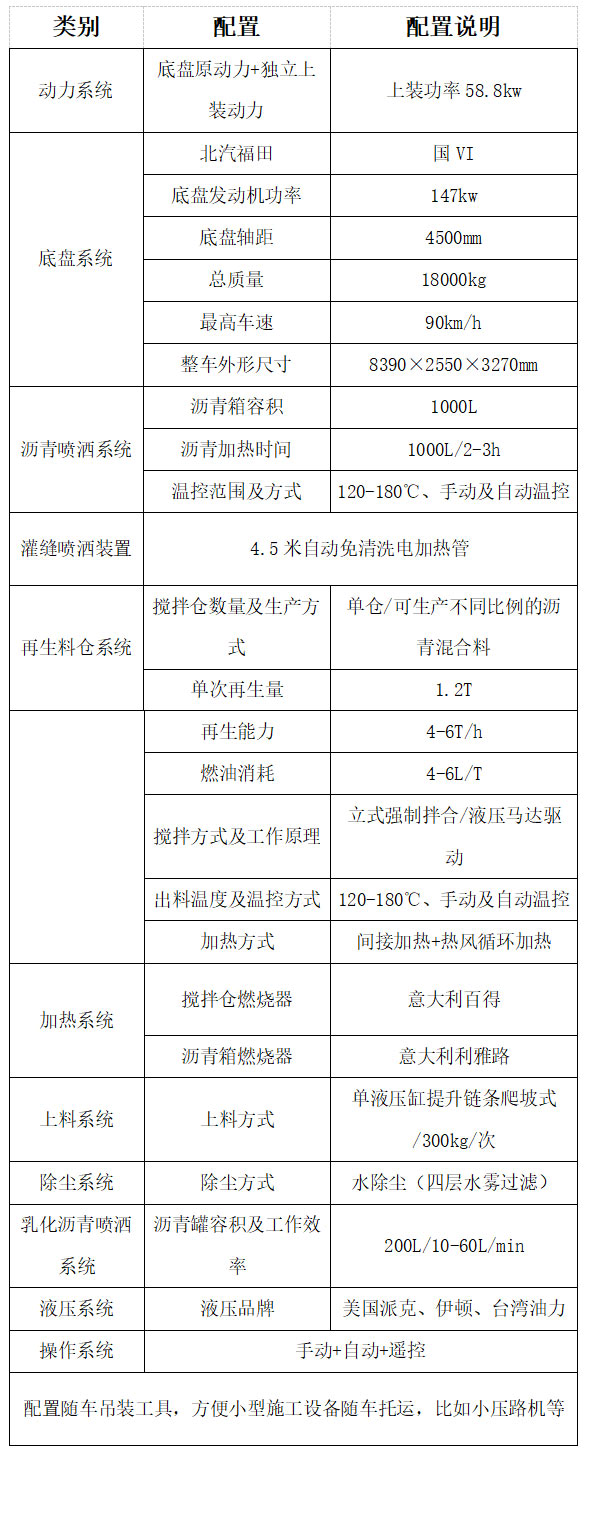
1、主要特点:
1) 总质量18吨,底盘轴距大,行驶平稳。
2) 配置1.2吨的拌料仓,保证供料量。
3) 配1000L超大容量循环导热油加热沥青箱和200L乳化沥青罐,保证大面积施工的沥青供应量。
4) 沥青路面养护车遥控操作配置,更安全快捷。
2、适用对象:
1) 适用于远郊较宽阔的中小施工量的道路修补。
2) 市政道路、国省干线、乡村公路、厂区公路等路面的养护和修补施工。